Manuals Directory ManualsDir.com - online owner manuals library
Directory
Brands
COMMELL manuals
Hardware
LE-365
Manual

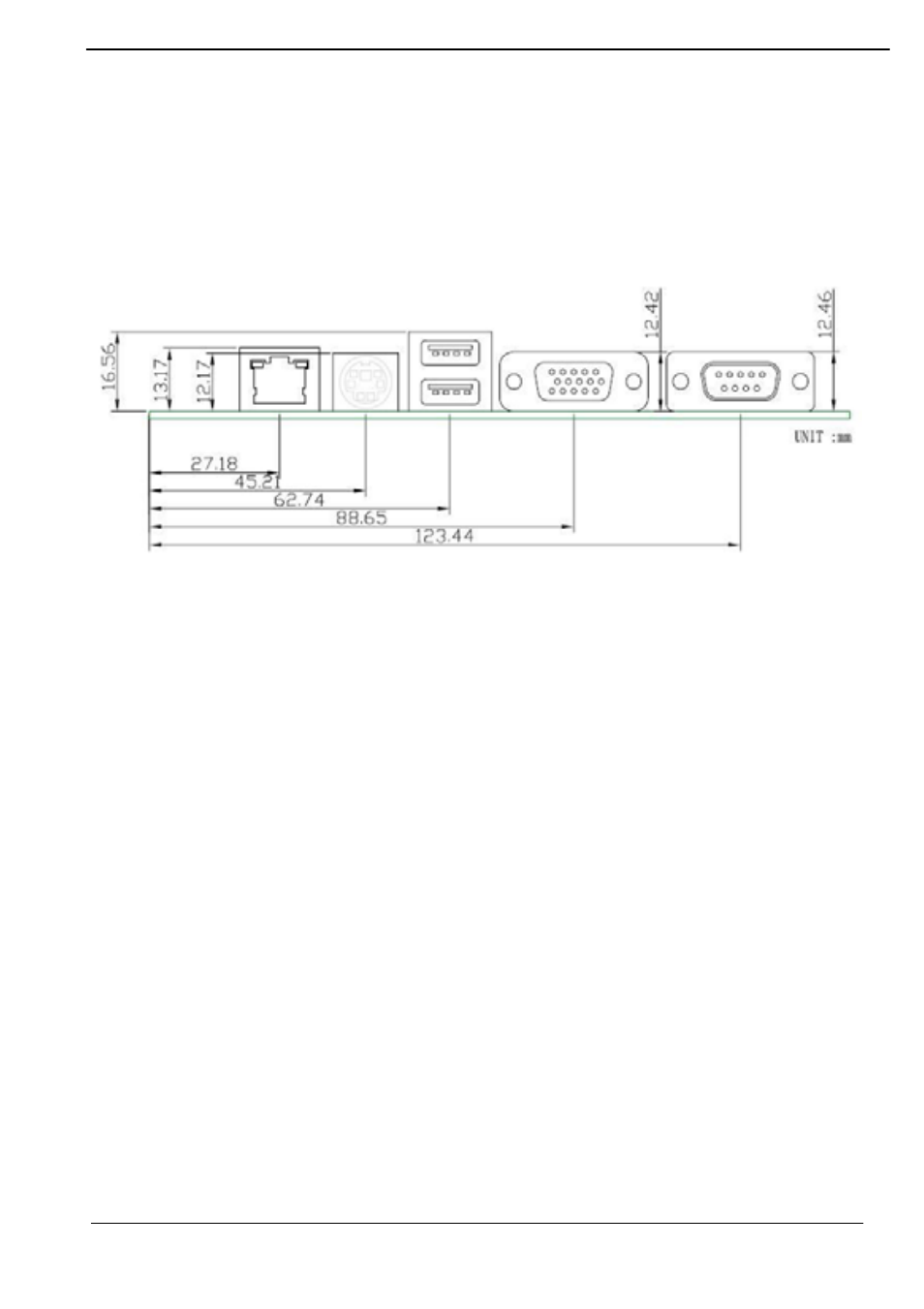
Io mechanical drawing – COMMELL LE-365 User Manual

Page 11

  • Text mode
  • Original mode
Advertising
background image

LE-365 User’s Manual Introduction

Block Diagram

11

<IO Mechanical Drawing>

Share
Pages: 1 … 9 10 11 12 13 … 50
Download
Complain
  • wrong Brand
  • wrong Model
  • non readable
Advertising
See also other documents in the category COMMELL Hardware:
  • FS-A76 (41 pages)
  • LV-67H (62 pages)
  • FS-A78 (50 pages)
  • FS-A73 (52 pages)
  • FS-A74 (45 pages)
  • FS-A72 (54 pages)
  • FS-A71 (49 pages)
  • FE-97G (55 pages)
  • FS-97E (54 pages)
  • FS-A70 (53 pages)
  • FS-97B (58 pages)
  • FS-97D (61 pages)
  • FS-97C (55 pages)
  • HS-870S (53 pages)
  • FS-977 (42 pages)
  • FS-961 (46 pages)
  • HE-875P (56 pages)
  • HS-874P (58 pages)
  • HS-873P (52 pages)
  • HS-872PE (56 pages)
  • HS-862P (46 pages)
  • HE-860S (37 pages)
  • HE-B71 (46 pages)
  • HS-B70 (51 pages)
  • HS-773 (56 pages)
  • HE-772 (53 pages)
  • HS-770E (46 pages)
  • HE-760 (41 pages)
  • HS-771 (48 pages)
  • LE-575 (61 pages)
  • LS-573 (54 pages)
  • LS-572 (64 pages)
  • LS-571 (57 pages)
  • LE-37E (29 pages)
  • LS-570E (58 pages)
  • LE-565 (55 pages)
  • LE-37D (39 pages)
  • LS-37B (49 pages)
  • LE-37C (47 pages)
  • LE-380 (51 pages)
  • LE-379 (53 pages)
  • LS-377 (47 pages)
  • LE-376 (45 pages)
  • LE-375 (45 pages)
  • LE-374 (54 pages)
Home | About Us | Contact Us | ManualsDir DMCA Policy | Brands | Popular manuals | Recently added
Manuals Directory

© 2012–2026, manualsdir.com
All rights reserved.