Key control function, Playing back mp3 files, 4 − playback operations – Paso Sound PCDRW900SL User Manual

Page 21: Important safety instructions

Advertising
background image

IMPORTANT SAFETY INSTRUCTIONS

TASCAM CD-RW900SL

1

4 − Playback operations

TASCAM CD-RW900SL

1

Key control function

The key of the music can be changed during stop, playback
or playback standby modes. However, please note that this
feature does not work with MP3 discs.

1. Press the

MENU

key to select the KEY option in the

PLAY sub-menu (see “Operation basics” on page
15) to enter the function.

Or, press the

KEY

key on the remote control to set

the function on.

The

KEY

indicator will light up.

2. Use the KEY LEVEL option in the PLAY sub-menu

to adjust the playback key level.

The playback key can be raised or lowered 1/2
octave in half-tone increments. Selection values: 0
(no change),

â1

to

â6

,

ã1

to

ã6

.

3. Rotate the

MULTI JOG

dial to select the desired key

level and push to enter.

NOTE

In this condition, when a CD is played back, the key
of the music is changed while the speed of the music
remains the same.

Even when the power is turned off, the key change
setting is retained.

When the Key control function is on, even if the Pitch
control function is used to change the playback speed,
the key of playback will remain fixed at the preset key
{even if the key level is 0 (zero)}, the Key control func-
tion can be turned on.

When using the key control function, the volume of
the playback sound may occasionally sound like it is
vibrating. This is a result of the key control algorithm
working on the CD playback sound and is normal.

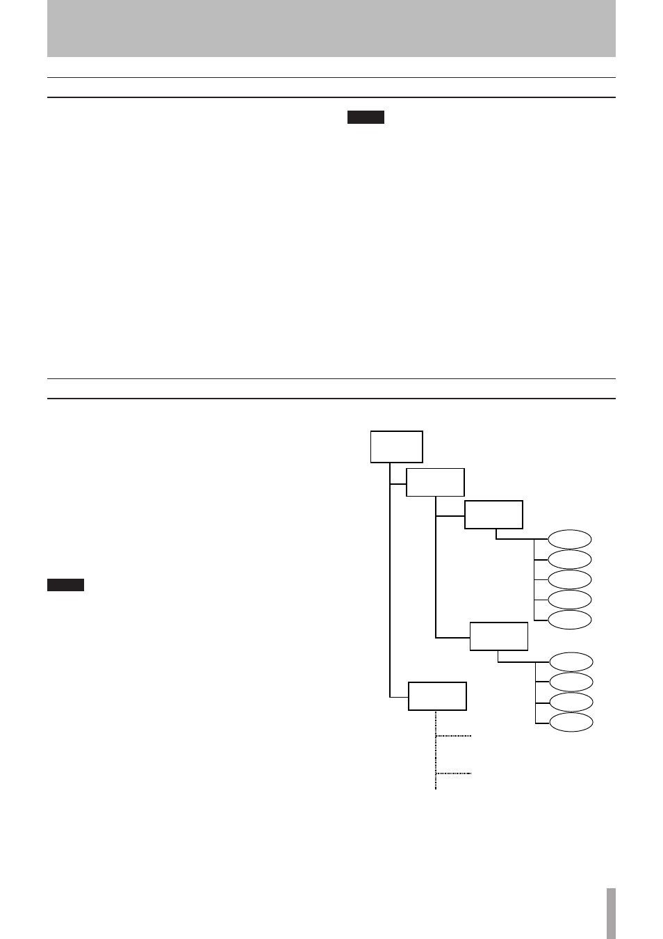
MP3 files recorded onto a CD are handled the same way as
files are handled in an ordinary PC, with some MP3 files
held within a directory. In addition, several directories can
be combined into one directory. This results in multiple
layers of directories and files.

When the Directory mode is on, only those files within a
selected directory are available for playback.

When the directory mode is off, the directory configura-
tion is ignored, and all MP3 files recorded on the disc are
available for playback. Please note that Program playback
and Repeat playback only function within directories.

NOTE

Each MP3 file is handled as a track.

Directories that do not contain MP3 files directly
under them cannot be selected for playback. For
example, in the diagram below, under directory A are
directory B and directory C. If there are MP3 files in
both directories B and C, directory A cannot be select-
ed for playback, but directory B and C can be selected
for playback.

The CD-RW900SL can play back MP3 files recorded in
formats that conform to ISO9660 level 1, level 2, and the
Joliet extensions. Discs recorded in multiple sessions may
also be played back.

CDs containing MP3s to be played by the CD-RW900SL,
have their contents must be within the following maximum
limits:

Number of directories: 255
Number of hierarchical structures: 8
Number of MP3 files: 999
Title size of MP3 files and directories: 255

Playing back MP3 files

mp3. 1

mp3. 2

mp3. 3

mp3. 4

mp3. 5

mp3. 6

mp3. 7

mp3. 8

mp3. 9

MP3 files are played in the following order

In this manner, playback proceeds from the top level

directories.

MP3 files

Disc

Directory

A

Directory

B

Directory

C

Directory

D

Advertising