Getting started, 4 wiring diagram – Aquatic AV AQ-MP-5BT User Manual

Page 4

Advertising
background image

4

5

1

2

3

6

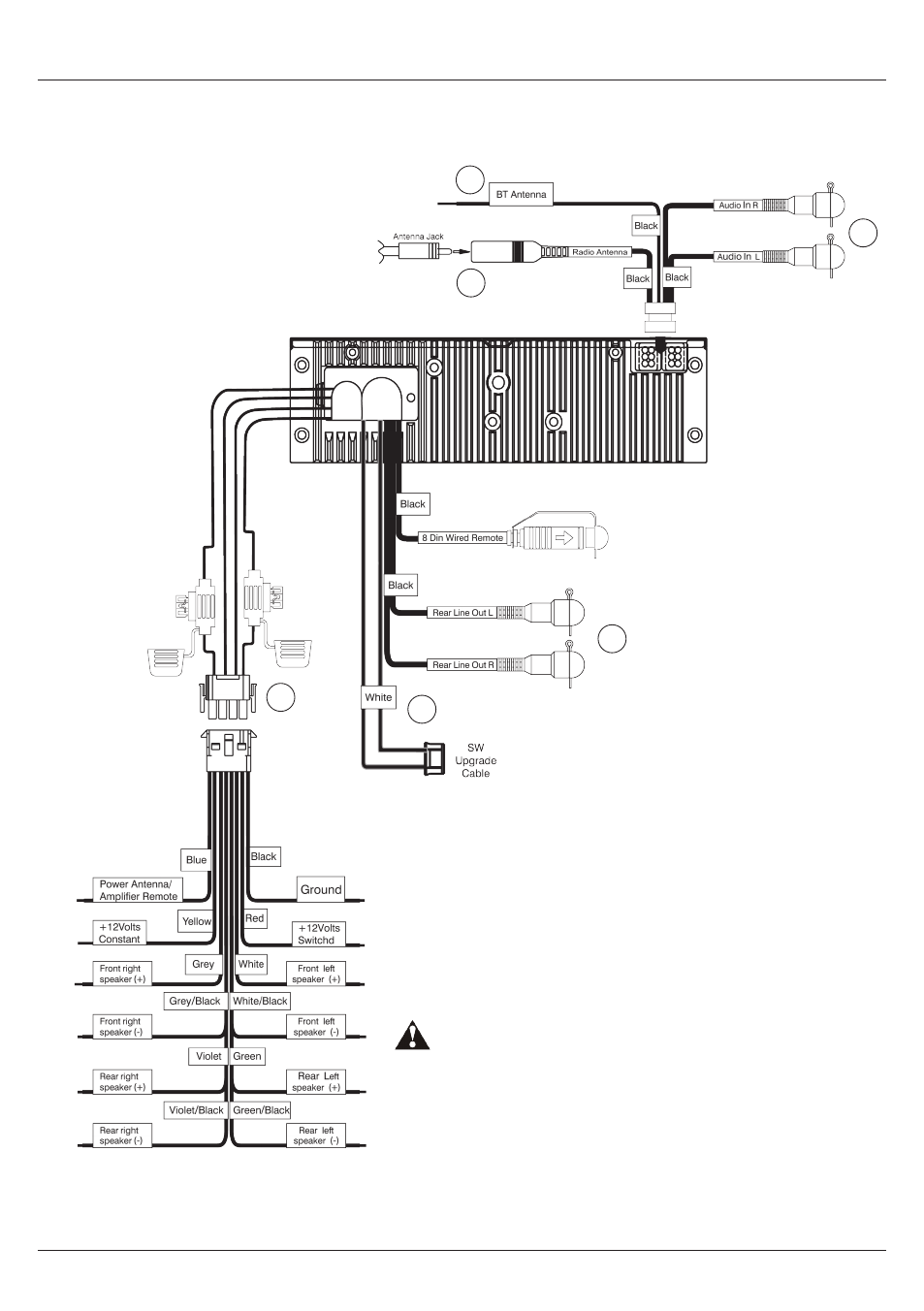
No lower than a 2 Ohm load should be used
or damage may occur to the Media Player.
Make sure the polarity of speakers are
connected correctly.

1.4 Wiring Diagram

Getting Started

Media Player AQ-MP-5BT

4

www.aquaticav.com

Advertising