Appendices, Video, Audio – Roland VR-4HD HD AV Mixer User Manual
Page 45

45
Appendices
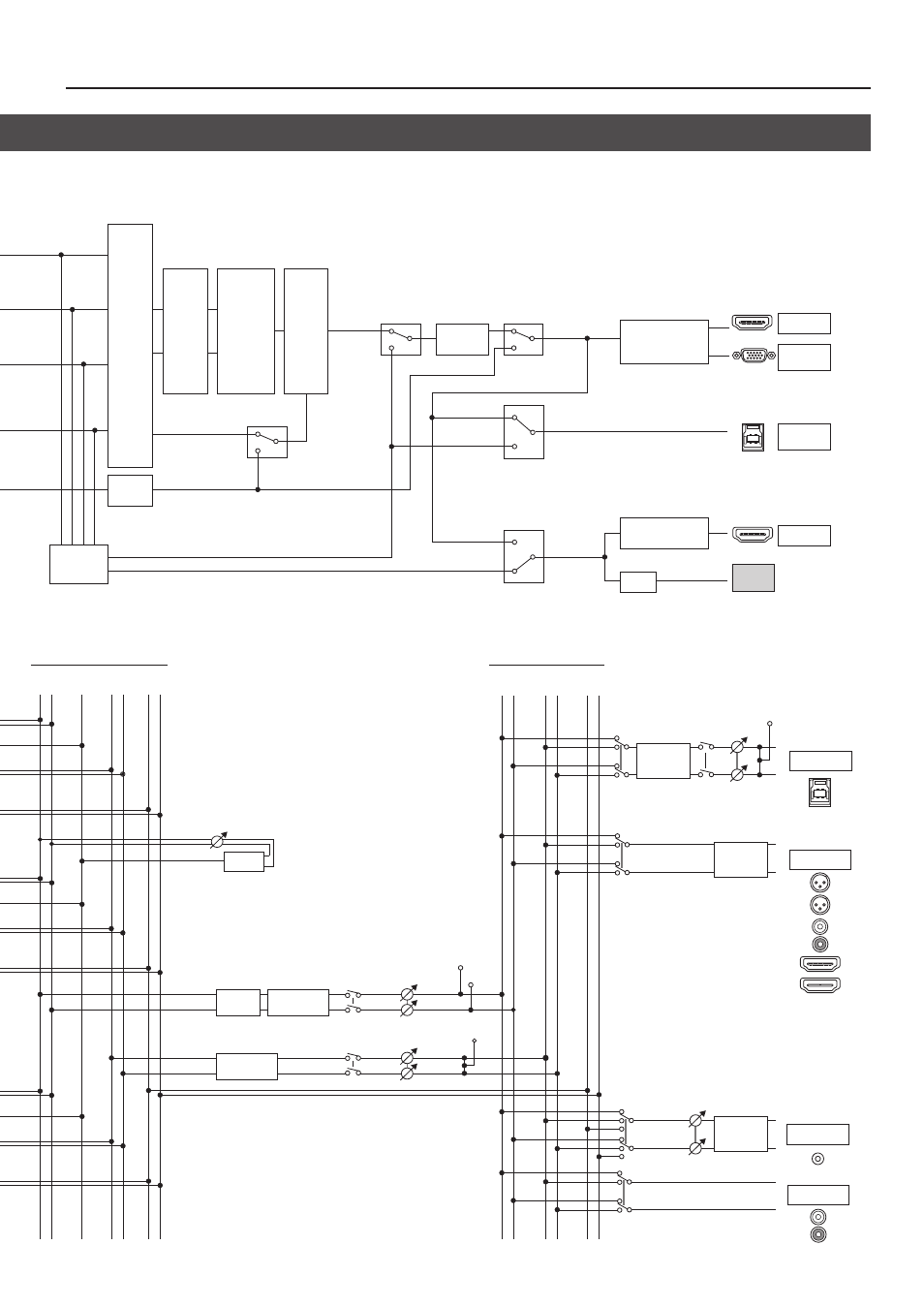
Video
EDID
EDID
EDID
I/P CONV
I/P CONV
I/P CONV
I/P CONV
SCALER
COLOR
CORRECTOR
EDID
FS
FS
FS
FS
FREEZE
FREEZE
FREEZE
FREEZE/
CAPTURE
MIXER
VIDEO FX
KEY
1
2
3
4
INPUT
SELECT
MULTI
-VIEW
FORMAT
5
1080i
5
720p
5
1080p
I/P CONV
SCALER
COLOR CORRECTOR
I/P CONV
COLOR CORRECTOR
Built-In Monitor
INPUT 4
OSD
HDMI
Composite
INPUT 3 HDMI
INPUT 2 HDMI
INPUT 1 HDMI
RGB/
COMPONET
HDMI OUT
PVW OUT
RGB/
COMPONET
USB
STREAMING
up to WUXGA
PinP
SPLIT
TRANSITION
OUTPUT
FADE
MULTI-VIEW
QUAD
QUAD
PGM
PGM
STILL
IMAGE
VR-4HD RCS from PC
KEY SOURCE BUS
Audio
MAIN
L R
AUX
L R
L R
SOLO
+48V
L
R
INPUT BUS
REVERB
RVB SEND
PHANTOM
MUTE
MUTE
PAN
PAN
PAN
SOLO
SOLO
USB LEVEL
MAIN LEVEL
LEVEL
(OUTPUT FADE)
AUX LEVEL
LEVEL
MUTE
SOLO
LEVEL
LEVEL
REVERB
REVERB
L R
M
MAIN
L R
AUX
SOLO
L R
SIG/PEAK
D.GAIN
AUTO
MIXING
LEVEL
(FOLLOW)
AUX SEND
AUX SEND
RVB SEND
AUX SEND
RVB SEND
MUTE
MUTE
OUTPUT BUS
CH 1–4
MUTE
CH 5/6, 7/8
HDMI 1/2/3/4
USB FROM PC
SIG/PEAK
SIG/PEAK
3Band
EQ
3Band
EQ
MULTI-BAND
COMP
AUTO
MIXING
3Band
EQ
3Band
EQ
GATE
DELAY
DELAY
GAIN
D.GAIN
D.GAIN
LEVEL
(FOLLOW)
ECHO
CANCELLER
COMP
DELAY
LEVEL
(FOLLOW)
AUX DELAY
USB DELAY
LIMITER
LIMITER
USB OUT
AUX OUT
HPF
18 dB/oct
MAIN OUT
PHONES OUT