Chapter 4 signal flow examples – Waves B360 Ambisonics Encoder Plug-In (Download) User Manual

Page 10

Advertising
background image

B360 Ambisonics Processor / User Guide

10

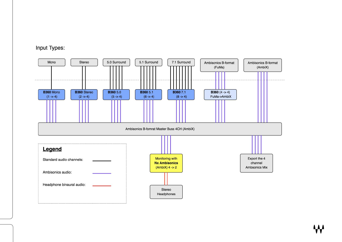
Chapter 4 Signal Flow Examples

1. Use B360 as an Ambisonics panner on individual tracks. Monitor with Nx Ambisonics.

Advertising