Comtech EF Data DMD20 User Manual

Page 200

Advertising
background image

DMD20/DMD50/DMD2050/DMD2050E/DMD1050/OM20 Remote Protocol

Protocol Terminal Menus

MN-DMDREMOTEOP Revision 9

4–4

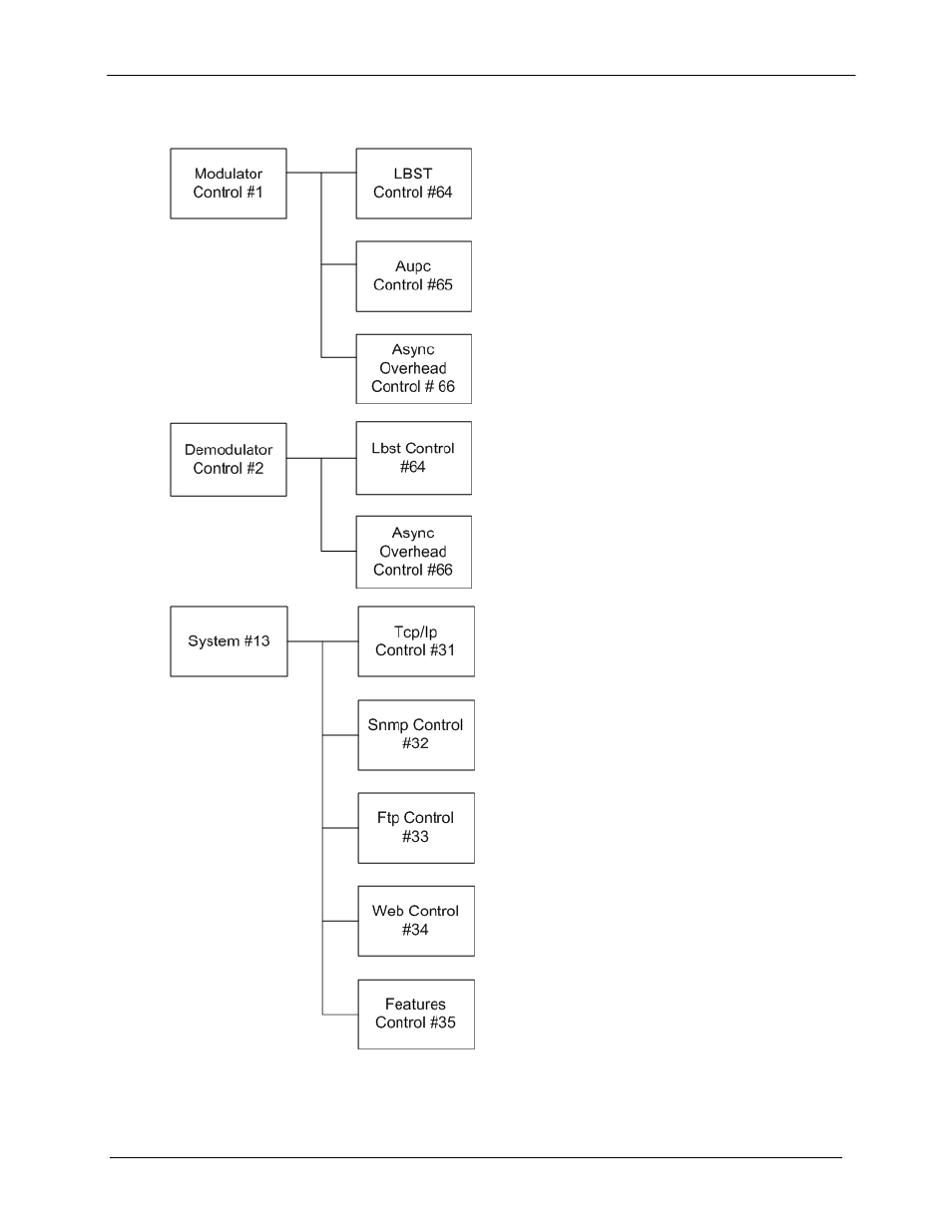
The charts that follow identify the Menu Control’s Sub-Menus:



Advertising
This manual is related to the following products: