Daktronics Sportsound 1500HD User Manual

Page 34

Advertising
background image

THE CONCEPTS EXPRESSED AND DETAILS SHOWN ON THIS

DRAWING ARE CONFIDENTIAL AND PROPRIETARY. DO NOT
REPRODUCE BY ANY MEANS WITHOUT THE EXPRESSED

WRITTEN CONSENT OF DAKTRONICS, INC.

COPYRIGHT 2012 DAKTRONICS, INC.

DAKTRONICS, INC.

BH

DRAWN:

DATE:

SHEET

JOB NO:

REV

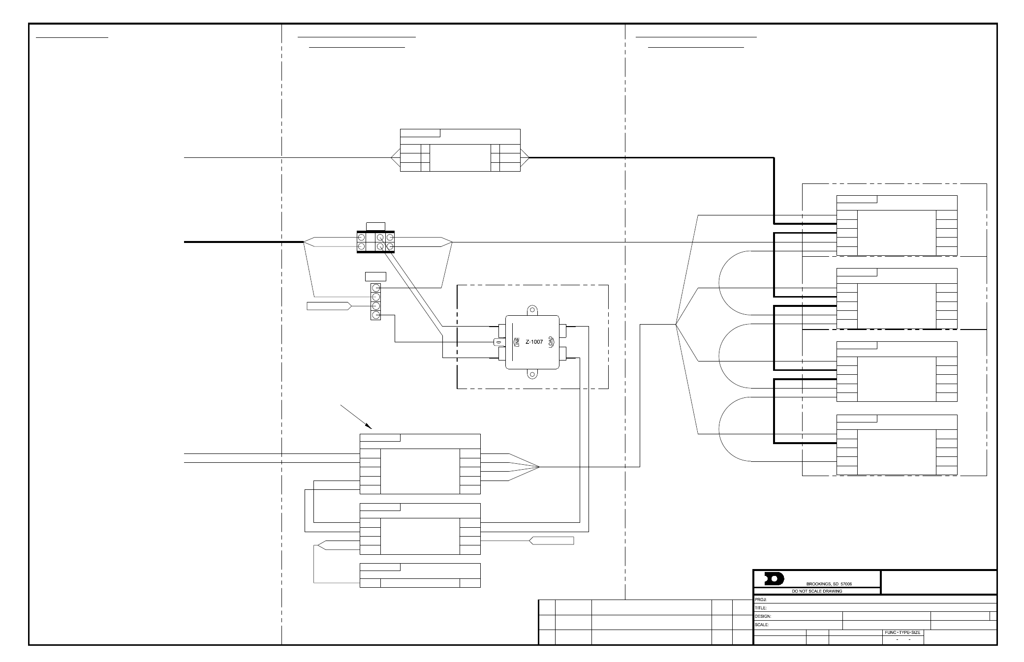
SPORTSOUND SYSTEMS
SCHEMATIC; CONTROL ENCLOSURE/SOUND CABINET 1500HD

DSAND

26 JAN 12

P 1534

F 03 B

NONE

DSAND

1082533

03

REF PACKET 0A-1534-0058
LABEL PACKET 0A-1534-0059

ADD-004555

POWER CONNECTION

SEE DWG-994471

SET EACH AMPLIFIER SWITCH TO 240VAC

DSP/LOOPING BUTTON SET TO LOOPING

ON ALL AMPLIFIERS

USE GREEN LABELS INSIDE CABINET AND

CONTROL ENCLOSURE

W-2432, W-2433, W-2434 CONSIST OF ALL

NECESSARY POWER, NETWORK, AND

ANALOG CABLING FOR AMPLIFIERS; SEE

DWG-01083166

L2
L1

COMPONENTS INTERNAL TO

CONTROL ENCLOSURE

COMPONENTS EXTERNAL TO

CONTROL ENCLOSURE

ANALOG FROM FIBER

CONVERSION BOX

SEE DWG-994471

GND

TB-1183

TBL2

TB-1097

FIBER FROM FIBER SPLICE BOX

SEE DWG-994471

FIELD INSTALLED

SET BOTH BSP DIP
SWITCHES TO THE
"ON" POSITION

DATE:

REV

BY:

01

30 MAY 12

CJB

ADDED 0A-1340-0327
UPDATED DRAWING STYLE

SP1-500-V-CN

COBRA

OP1

XLR IN
XLR OUT

POWER IN
POWER OUT

AMP1

A-2296

HF1-4

SP2-1000-1000-V-CN

COBRA

OP1

OP2

XLR IN
XLR OUT

POWER IN
POWER OUT

AMP2

A-2470

MF1-2
MF3-4

SP2-1000-1000-V-CN

COBRA

OP1

OP2

XLR IN
XLR OUT

POWER IN
POWER OUT

AMP3

A-2470

LF1-2
LF3-4

SP1-1000-V-CN

COBRA

OP1

XLR IN
XLR OUT

POWER IN
POWER OUT

AMP4

A-2469

LF5-6

SPK 1

A-2484

SPK 2

A-2483

SPK 3

A-2482

MOXA/EDS-205A

TX

RX

V1 +
V1 -

NET2

NET3
NET4
NET5

A-2580

FCC2

A200
A201

AMP1
AMP2
AMP3
AMP4

W-1512
W-1512

W-1094
W-1092

L

24VDC PWR SPLY

A-2238

N

GND

V1+
V1-
V2+
V2-

PWS2

W-1080

POWER INDICATOR

0A-1561-0018

LED1

JENSEN/DIN-LI

IN

4

5
6

OUT

+
-
S

-

7
8
9

+

S

TRX1

T-1130

BLK

BLK

W-2434

RED

SLD

SLD

RED

A200
A201

WHT

BLK

GRN

A202

0A-1340-0327

ASSEMBLY INCLUDES ALL CABLES

CONNECTED TO Z-1007

A202

RED

BLK

RED

BLK

GRN/YEL

W-2433

W-2433

W-2432

BLK

RED

DATE:

REV

BY:

02

29 OCT 12

CJB

FIXED LABELING
ADDED WIRE COLORS

BLK

RED

DATE:

REV

BY:

03

5 FEB 13

CJB

ADDED WIRE COLORS FOR LED1

Advertising