Daktronics Sportsound 2000HD User Manual

Page 34

Advertising
background image

REF PACKET 0A-1340-2039

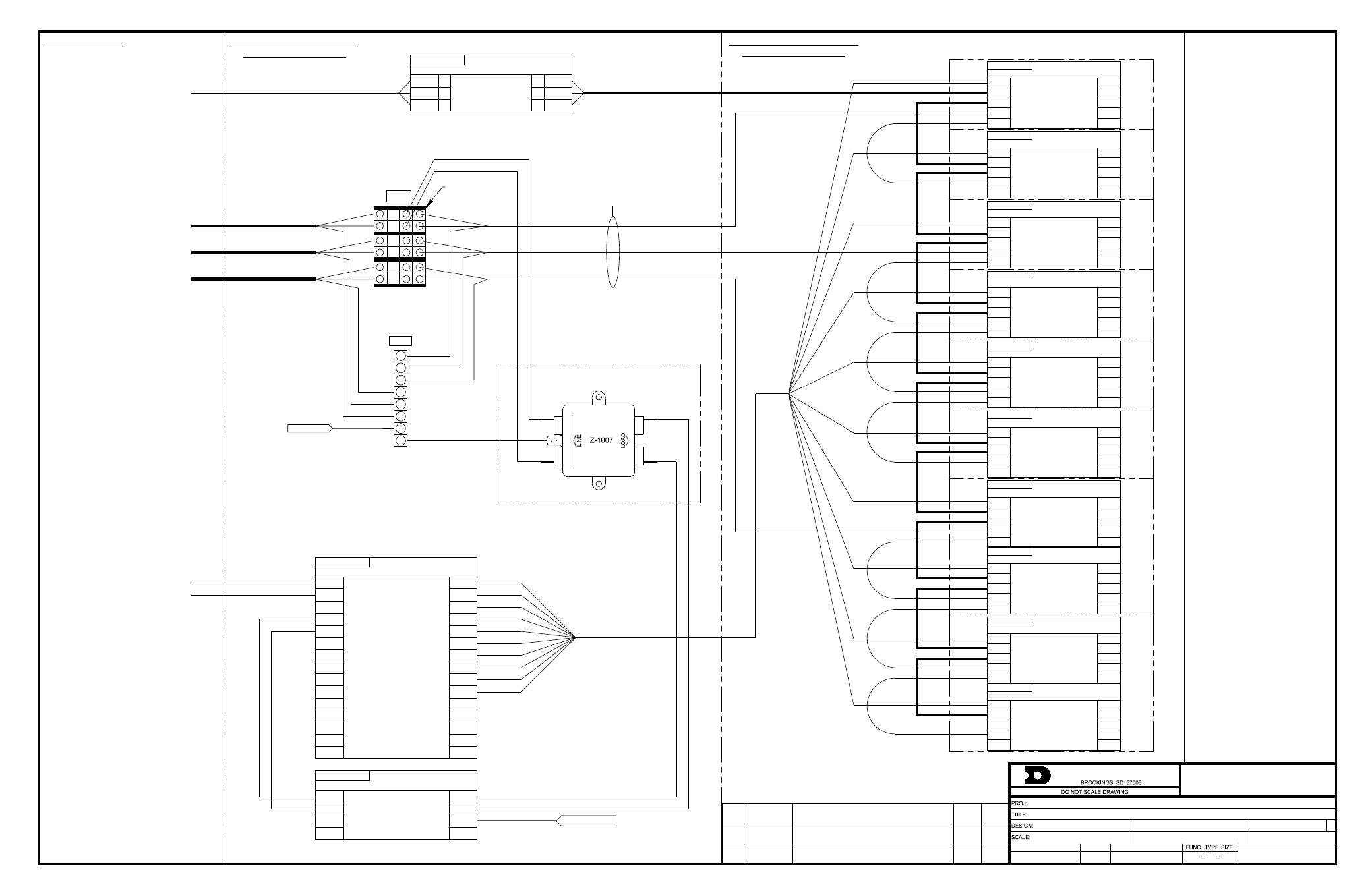
POWER CONNECTIONS

SEE DWG-984140

LABELS PACKET 0A-1340-2040

ADD-004556

ALL AMPLIFIERS VOLTAGE

SELECT SET TO 230V

DSP/LOOPING BUTTON SET

TO LOOPING ON ALL

AMPLIFIERS

USE GREEN LABELS INSIDE

CABINET AND CONTROL

ENCLOSURE

W-2437, W-2438, W-2439

CONSIST OF ALL

NECESSARY POWER,

NETWORK, AND ANALOG

CABLING FOR AMPLIFIERS;

SEE DWG-01083215

ANALOG FROM FIBER

CONVERSION BOX

SEE DWG-984140

COMPONENTS INTERNAL TO

CONTROL ENCLOSURE

COMPONENTS EXTERNAL TO

CONTROL ENCLOSURE

L2

L1

L2

L1

L2

L1

TB-1184

TERM_BLK

TBL2

FIELD INSTALLED

FIBER FROM FIBER SPLICE

BOX SEE DWG-984140

GND

MOXA/EDS-316-M-ST-T

TX

RX

V1 +
V1 -

PORT1

PORT2
PORT3
PORT4

A-2466

PORT6
PORT7
PORT8
PORT9

PORT10

PORT11

PORT12
PORT13
PORT14
PORT15

PORT5

FCC2

A200
A201

AMP1
AMP2
AMP3
AMP4

W-1512
W-1512

W-1094
W-1092

AMP6
AMP7
AMP8
AMP9

AMP10

AMP5

JENSEN/DIN-LI

IN

4

5
6

OUT

+

-
S

-

7
8
9

+

S

TRX1

T-1130

BLK

BLU

W-2439

TB-1097 @2

L

24VDC PWR SPLY

A-2238

N

GND

V1+
V1-
V2+
V2-

A202

A201

A200

PWS2

0A-1340-0327

ASSEMBLY INCLUDES ALL CABLES

CONNECTED TO Z-1007

THE CONCEPTS EXPRESSED AND DETAILS SHOWN ON THIS

DRAWING ARE CONFIDENTIAL AND PROPRIETARY. DO NOT
REPRODUCE BY ANY MEANS WITHOUT THE EXPRESSED

WRITTEN CONSENT OF DAKTRONICS, INC.

COPYRIGHT 2012 DAKTRONICS, INC.

DAKTRONICS, INC.

BH

DRAWN:

DATE:

SHEET

JOB NO:

REV

SPORTSOUND SYSTEMS
SCHEMATIC; CONTROL ENCLOSURE/SOUND CABINET 2000HD

DSAND

26 JAN 12

P 1340

F 03 B

NONE

DSAND

1082599

03

DATE:

REV

BY:

01

31 MAY 12

CJB

ADDED 0A-1340-0327
UPDATED DRAWING STYLE

A202

W-2438

DATE:

REV

BY:

02

26 OCT 12

CJB

FIXED WRONG PART NUMBERS

RED

SHLD

RED

SHLD

SP2-500-500-V-CN

COBRA

OP1

XLR IN
XLR OUT

POWER IN
POWER OUT

SPK 1 A-2501

SP2-1000-1000-V-CN

COBRA

OP1

XLR IN
XLR OUT

POWER IN
POWER OUT

SPK 2 A-2500

-3dB

COBRA

OP1

XLR IN
XLR OUT

POWER IN
POWER OUT

SPK 3 A-2500

COBRA

OP1

XLR IN
XLR OUT

POWER IN
POWER OUT

SPK 4 A-2500

COBRA

OP1

XLR IN
XLR OUT

POWER IN
POWER OUT

SPK 5 A-2500

-POL

COBRA

OP1

XLR IN
XLR OUT

POWER IN
POWER OUT

SPK 6 A-2500

-3dB

COBRA

OP1

XLR IN
XLR OUT

POWER IN
POWER OUT

SPK 7 A-2499

SP1-1000-V-CN

COBRA

OP1

XLR IN
XLR OUT

POWER IN
POWER OUT

COBRA

OP1

XLR IN
XLR OUT

POWER IN
POWER OUT

SPK 8 A-2499

SP1-1000-V-CN

COBRA

OP1

XLR IN
XLR OUT

POWER IN
POWER OUT

OP2

SP2-1000-1000-V-CN

OP2

OP2

OP2

OP2

OP2

OP2

OP2

SP2-1000-1000-V-CN

SP2-1000-1000-V-CN

SP2-1000-1000-V-CN

SP2-1000-1000-V-CN

SP2-1000-1000-V-CN

A-2470

A-2470

A-2470

A-2470

A-2470

LF3-4

LF3-4

MF3-4

MF3-4

A-2470

HF5-8

LF5-6

A-2469

AMP10

LF1-2

AMP9

LF5-6

A-2469

AMP8

LF1-2

AMP7

AMP6

AMP5

W-2438

AMP4

MF1-2

AMP3

MF1-2

A-2470

AMP2

AMP1

A-2538

HF1-4

W-2437

RED

BLK

W-1080 GRN/YEL

L1=BLK TYP.
L2=WHT TYP.

RED
BLK

RED

BLK

MF3-4

MF1-2

MF3-4

MF1-2

MF3-4

MF1-2

DATE:

REV

BY:

03

09 OCT13

DCS

FIXED WIRE COLOR LABEL ON PIN 8 OF TRX1

Advertising