Branchements (face arrière) (suite) – Teac UD-701N USB DAC, Network Audio Player & Stereo Preamplifier (Black) User Manual
Page 38

38
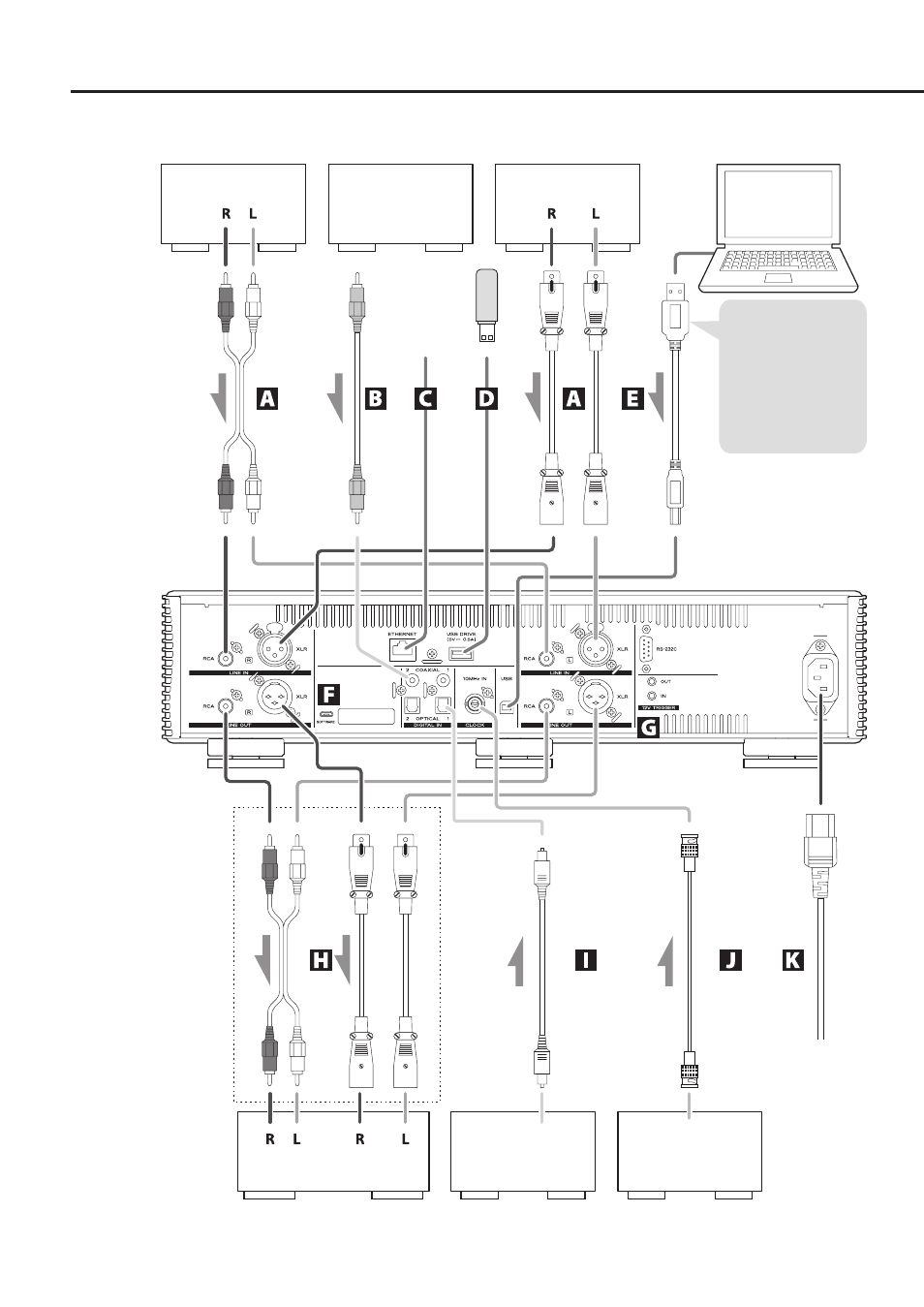
Appareil qui produit le
signal d’horloge
Appareil à sortie audio
numérique
Appareil à sortie audio
numérique
Appareil à sortie audio
analogique
Appareil à sortie audio
analogique
Sortie de
synchronisation
d’horloge
Sortie numérique
coaxiale
DIGITAL OUT
(COAXIAL)
Sortie numérique
optique
DIGITAL OUT
(OPTICAL)
Câble numérique c
oaxial R
CA
Câble c
oaxial BNC
Câble numérique optique
Câbles audio R
CA
Câbles XLR
Câble USB
Entrée audio
(LINE IN, etc)
Amplificateur stéréo ou
enceintes amplifiées
Ordinateur
c
Prise secteur
La polarité des prises XLR
peut être réglée pour avoir
comme point chaud la
broche 2 ou 3 (page 53).
Si vous voulez pouvoir
contrôler le volume depuis
l’amplificateur, réglez le
paramètre LINE OUT LEVEL
sur « FIXED 0dB » ou « FIXED
+6dB » (page 53).
Installez le pilote dédié
sur l’ordinateur avant
de lui brancher cette
unité (page 56).
Câbles audio R
CA
Sortie audio
(LINE OUT, etc)
Sortie audio
(LINE OUT, etc)
Cor
don d
’alimen
ta
tion sec
teur f
ourni
Branchements (face arrière) (suite)