Hands-free system (if equipped) – Subaru 2011 Impreza WRX User Manual

Page 234

Advertising
background image

Black plate (236,1)

北米Model "A1110BE-C" EDITED: 2010/ 12/ 17

5-46

Audio

! How to play back
Press the

“CD/AUX” button and select the

“BT-A” mode.
! To select a track from its beginning
Select a track in the same way that a track
is selected when a CD is played. Refer to

“To select a track from its beginning” F5-
26.
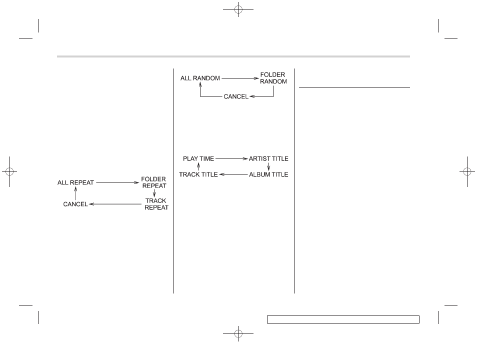
! Repeating
Repeating is operated in the same way a
CD is played. Refer to

“Repeating” F5-28.

Each time you briefly press the

“RPT/

RDM

” button, the mode changes in the

following sequence.

! Random playback
Random playback is operated in the same
way a CD is played. Refer to

“Random

playback

” F5-29. Each time you press the

“RPT/RDM” button for 0.5 second or
longer, the mode changes in the following
sequence.

! Display selection
Select an indication in the same way that
an indication is selected when a CD is
played. Refer to

“Display selection” F5-

30. Each time you briefly press the

“TEXT”

button, the indication changes in the
following sequence.

! Folder selection
Select a folder in the same way that a
folder is selected when a CD is played.
Refer to

“Folder selection” F5-31.

Hands-free system (if
equipped)

NOTE

. For models with the genuine
SUBARU navigation system, refer to
the Owner

’s Manual supplement for the

navigation system.

. When selling your vehicle, make
sure that you initialize the Hands-free
system to prevent personal data from
being improperly accessed.

The Hands-free system operates while the
ignition switch is in the

“Acc” or “ON”

position.

Advertising