Block diagrams, Monitor mode: daw, Appendix ur24c operation manual – Steinberg UR24C 2x4 USB Gen 3.1 Audio Interface User Manual

Page 35

Advertising
background image

Appendix

UR24C Operation Manual

35

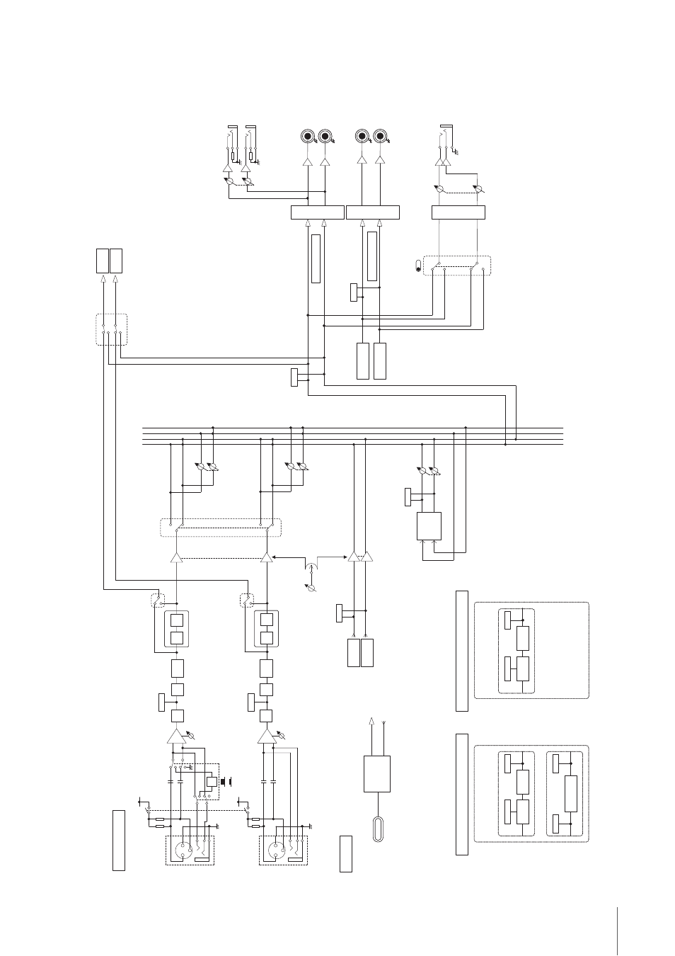
Block Diagrams

Monitor Mode: DAW

MIX

1 B

US

M

E

TE

R

HP

F

AD

ME

TE

R

1L

LI

NE

O

UTP

UT

1R

2L

2R

L

R

PH

O

N

ES

LEVE

L

PH

O

NES

FX

R

EC

FX B

US

SL

O

T

1

In

se

rt F

X

SL

O

T

2

SL

O

T

1

SL

O

T

2

44.1k

H

z,

48k

H

z,

88.2

kH

z, 9

6k

H

z

HP

F

FX

R

EC

SL

O

T

1

In

se

rt F

X

SL

O

T

2

SL

O

T

1

In

se

rt F

X

SL

O

T

2

AD

ME

TE

R

C

h.

St

rip

Bloc

k x

2

GR

M

E

TE

R

ME

TE

R

CO

M

P

3B

an

d E

Q

G.

A.

C

las

sic

s B

loc

k

x

1

ME

TE

R

G.

A.

C

la

ss

ics

M

E

TE

R

In

ser

t F

X

C

h.

St

rip

Bloc

k x

2

GR

M

E

TE

R

ME

TE

R

CO

M

P

3B

an

d E

Q

G.

A.

C

las

sic

s B

loc

k

x

1

ME

TE

R

G.

A.

C

la

ss

ics

M

E

TE

R

In

ser

t F

X

M

AIN

O

UT

PU

T

OU

TP

U

T

LE

VE

L

RE

V

-X

RT

N L

EV

EL

ME

TE

R

MI

X

INP

UT

176.4k

H

z,

192

kH

z

Ch

.S

tr

ip

B

lo

ck x 2

G

R

M

E

TE

R

M

E

TE

R

CO

M

P

3B

an

d E

Q

In

ser

t F

X

Ch

.S

tr

ip

B

lo

ck x 2

G

R

M

E

TE

R

M

E

TE

R

CO

M

P

3B

an

d E

Q

In

ser

t F

X

ME

TE

R

From DAW (4ch)

To DAW (2ch)

US

B 3

.0

EN

C

O

D

ER

DE

CO

DE

R

RE

V

-X

S

END

RE

V

-X

S

END

M

IC/

LI

NE

In

pu

t

DAW

DIRECT OUT 1

DIRECT OUT 2

LOOP

B

A

C

K

Output 2L

Output 2R

STEREO

STEREO

MONO

MONO

OUTPUT1L

OUTPUT1R

OUTPUT2R

OUTPUT2L

M

E

TE

R

L

R

Mi

x L

Mi

x R

Fr

om

D

AW

Fr

om

D

AW

To

D

A

W

In

pu

t 1

In

put

2

OU

TP

U

T 1

OU

TP

U

T 2

Channel Link

DA

DA

DA

O

U

TP

U

T1

OU

TP

U

T2

+4

8V

+

-

+

-

+4

8V

+

-

+

-

GA

IN

GA

IN

HI

-Z

ON

OF

F

In

put

2

In

pu

t 1

Advertising