Stereo auxiliary output – QSC Audio TouchMix-30 Pro 32-Channel Compact Digital Mixer with Touchscreen User Manual

Page 138

Advertising
background image

129

1001108-01-F

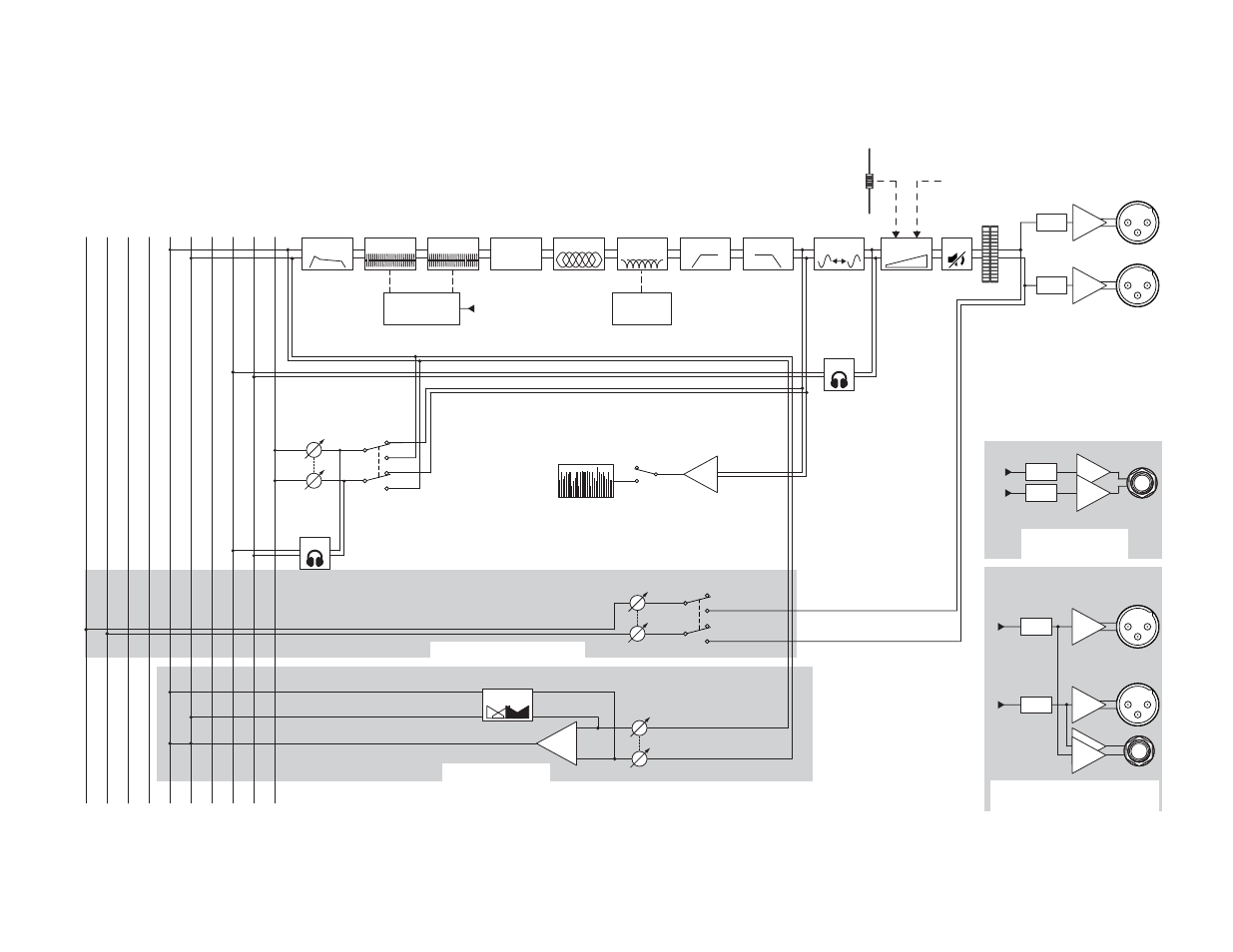
Stereo Auxiliary Output

TouchMix-8 and TouchMix-16

M

ain

O

utputs

L

R

Cue

L

R

Aux (Odd)

To Multi-Track

FX

Sub-Groups (odd) *

Sub-Groups (even) *

Aux (Even)

Aux Out

(Odd)

Aux Out

(Even)

* TouchMix-30 only

TouchMix-30 Only

RTA

Post

Aux. Level

(9 - 14)

SUM

To Mono Mode Auxes

To Stereo Mode Auxes (Odd/L)

To Stereo Mode Auxes (Odd/R)

Record

Pick-Off

Pre

2-Track Record

Level

L

R

Main L/R

Aux Level

SUM

User EQ

Room

Tuning

Speaker

Preset

Main Fader

From DCA Masters

Odd

Meter

Feedback

Wizard

From

TouchMix-30: Talkback In

TouchMix-16: In 16

TouchMix-8: In 8

Delay

Low Cut

High Cut

Limiter

Gain

Gain

GEQ

Mute

GEQ

Room Tuning

Wizard

PEQ

Anti

Feedback

D/A

D/A

Cue

Cue

Even

D/A

D/A

D/A
D/A

Balance

TouchMix-16 Only

Auxes 7/8 & 9/10

TouchMix-30 Auxes 11/12 & 13/14

TouchMix-8 Auxes 3/4

Advertising