Yaskawa Sigma-5 User Manual: Design and Maintenance - Linear Motors User Manual

Page 140

Advertising
background image

4 Operation

4.7.2 External Device Monitor (EDM1)

4-50

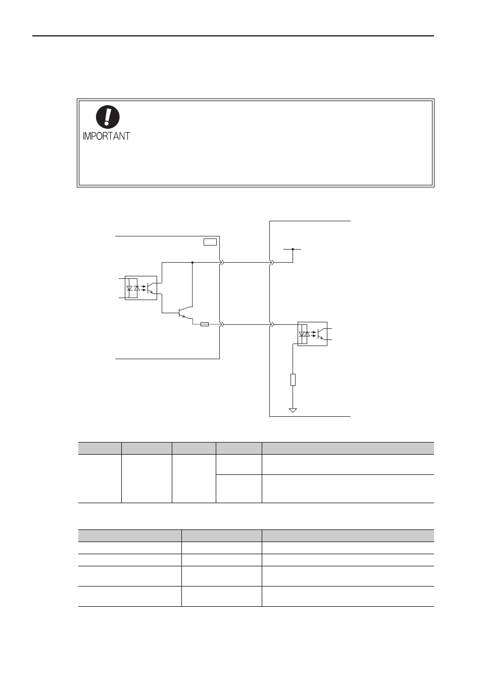
(1) Connection Example and Specifications of EDM1 Output Signal

Connection example and specifications of EDM1 output signal are explained below.

„

Connection Example

EDM1 output signal is used for source circuit.

„

Specifications

Electrical characteristics of EDM1 signal are as follows.

For safety function signal connections, the input signal is the 0V common and the output
signal is the source output. This is opposite to other signals described in this manual. To
avoid confusion, the ON and OFF status of signals for safety functions are defined as fol-
lows:
ON: The state in which the relay contacts are closed or the transistor is ON and current

flows into the signal line.

OFF: The state in which the relay contacts are open or the transistor is OFF and no cur-

rent flows into the signal line.

EDM1

+

EDM1

8

7

0 V

CN8

24 V Power Supply

SERVOPACK

External Device

Type

Signal Name

Pin No.

State

Meaning

Output

EDM1

CN8-8
CN8-7

ON

The /HWBB1 signal and /HWBB2 signal are both operat-

ing normally.

OFF

Both the /HWBB1 signal and /HWBB2 signal are not
operating normally or either of the two is not operating
normally.

Items

Characteristics

Remarks

Maximum Allowable Voltage

30 VDC

Maximum Current

50 m ADC

Maximum Voltage Drop at ON

1.0 V

Voltage between EDM1+ to EDM1- when the current is
50 mA.

Maximum Delay Time

20 ms

Time from change of /HWBB1, /HWBB2 to change of
EDM1

Advertising